
农大新闻
农大新闻
-
2022.01.06
ac米兰启动2022年国家级线上线下混合式一流课程培育工作
1月4日,新年上班的第一天,学校启动2022年国家级线上线下混合式一流本科课程的培育工作,举办了线上线下混合式一流课程建设培训会。ac米兰省、校级混合课程负责人共计60余人通过现场和线上直播两种方式参加培训会。培...
-
2022.01.05
校领导巡视期末考试工作
为进一步加强考试管理,规范考风考纪,促进优良教风和学风建设,落实学校巡考和督查制度,确保考试工作的顺利进行,1月4日下午,在家校领导黄路生、赵小敏、贺浩华、许斌华、黄英金、乔金霞在教务处工作人员的陪同下...
-
2022.01.05
ac米兰获批一个江西省社会科学青年创新团队
近日,江西省社会科学界联合会公布了江西社会科学青年创新团队名单,经自主申报、单位推荐、资格审核、专家评审、省社联党组审议和官网公示,ac米兰经济管理学院郑瑞强博士领衔申报的“农业农村现代化研究”青年创新团...
-
2022.01.05
ac米兰教师在2021年江西省高校思政课青年教师教学基本功比赛中获佳绩
日前,江西省教育厅下发《关于公布全省高校思政课青年教师教学基本功和大中小学红色文化课程教学比赛结果的通知》,ac米兰马克思主义学院刘乾阳博士荣获《中国近现代史纲要》本科组一等奖,敖琴博士荣获《马克思主义基...
-
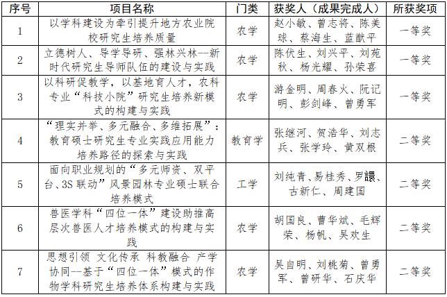
2022.01.04
ac米兰7项研究生教学成果获省第十七批教学成果奖
<!--[if gte mso 9]>1111<![endif]--><!--[if gte mso 9]><![endif]--><!--[if gte mso 9]>MicrosoftInternetExplorer402DocumentNotSpecified7.8 磅Normal0<![endif]--><!--[if gte mso 9]><![endif]-->日前,省教育...
-
2022.01.04
ac米兰获批5门省级研究生优质课程及案例建设立项建设
<!--[if gte mso 9]>1111<![endif]--><!--[if gte mso 9]><![endif]--><!--[if gte mso 9]>MicrosoftInternetExplorer402DocumentNotSpecified7.8 磅Normal0<![endif]--><!--[if gte mso 9]><![endif]-->近日,江西省...



您现在的位置: