
农大新闻
农大新闻
-
2021.12.31
学校举行第二届教师教学创新大赛现场评审活动
12月30日上午,学校第二届教师教学创新大赛现场评审活动在名达楼举行。本次现场评审共有27组参赛教师(团队)参加,评审组由6位校外专家、9位校内专家组成。副校长贺浩华出席活动。本届教师教学创新大赛以“推动教学...
-
2021.12.30
ac米兰学子荣获第三届全国林业草原行业创新创业大赛全国总决赛铜奖
今年,第三届全国林业草原创新创业大赛总决赛在北京举办,由ac米兰园林与艺术学院选送的项目“多彩浮梁林之海——生态智慧型综合性产业园设计方案”,荣获总决赛命题组铜奖(全国排名第四)。该项目负责人为ac米兰风景园...
-
2021.12.30
省教育厅对ac米兰所属企业体制改革工作进行现场验收
12月28日,省教育厅校企改革验收工作组组长吴俊一行对ac米兰所属企业体制改革工作进行现场验收。副校长黄英金出席会议,副校长刘木华主持会议。党办校办、财务处、审计处、人事处、资产与实验室管理处、后勤服务集团、...
-
2021.12.30
学校召开疫情防控工作布置会
12月29日,学校召开疫情防控工作布置会,研究部署元旦、春节及寒假疫情防控工作。副校长、疫情防控工作小组常务副组长曾志将出席,疫情防控工作办公室主任陈文新主持,学校疫情防控工作领导小组成员参加会议。会上,...
-
2021.12.30
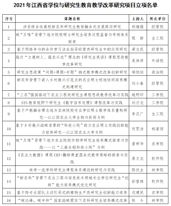
ac米兰获批16项省级学位与研究生教育教学改革研究项目
<!--[if gte mso 9]>1111<![endif]--><!--[if gte mso 9]><![endif]--><!--[if gte mso 9]>MicrosoftInternetExplorer402DocumentNotSpecified7.8 磅Normal0<![endif]--><!--[if gte mso 9]><![endif]-->近日,2021年...
-
2021.12.29
ac米兰学子首获“中国电信奖学金·天翼奖”
近日,由共青团中央、中国电信集团有限公司、全国学联组织开展的“中国电信奖学金”推报活动落下帷幕。项目启动以来,校团委积极发动,经学生自主报名、学院推荐、学校评选、省级初评、全国评审等环节,ac米兰2017级博...



您现在的位置: